监理检测网论坛

注册

 

发新话题 回复该主题

[试题] 2011年6月检测员、工程师考试真题汇总 [复制链接]

1#
2011年6月检测员、工程师考试真题汇总
综合网站上同仁、本单位同事考试真题,总结,汇入word。感谢各位!祝大家通过!
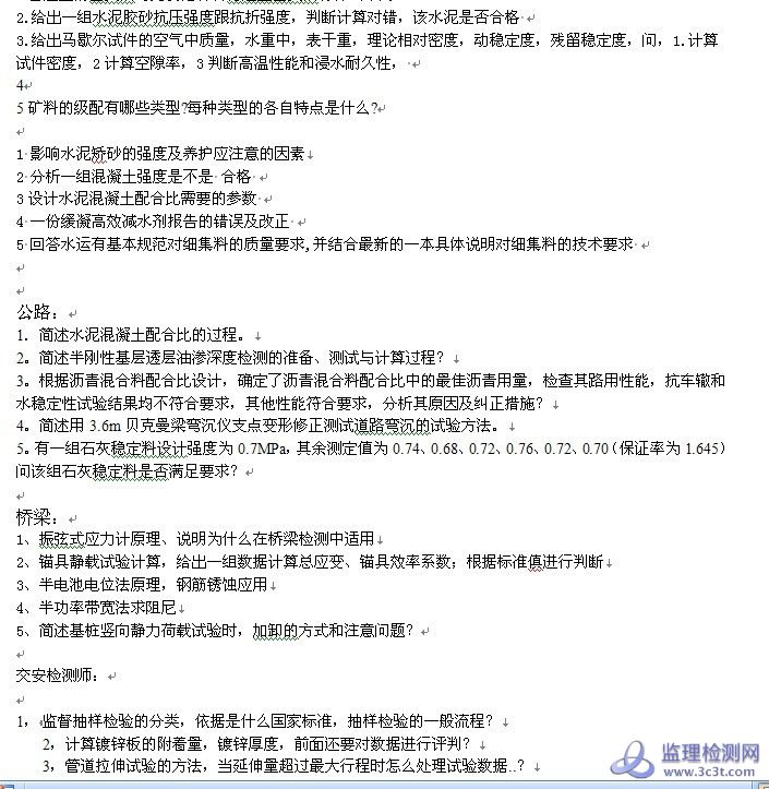
0001.jpg (, 下载次数:976)

jpg(2011/7/5 9:05:40 上传)

0001.jpg

0002.jpg (, 下载次数:847)

jpg(2011/7/5 9:05:40 上传)

0002.jpg

0003.jpg (, 下载次数:868)

jpg(2011/7/5 9:05:40 上传)

0003.jpg

0004.jpg (, 下载次数:862)

jpg(2011/7/5 9:05:40 上传)

0004.jpg

0005.jpg (, 下载次数:793)

jpg(2011/7/5 9:05:40 上传)

0005.jpg

    已有1评分我要评分查看所有评分

    分享 转发
    TOP
    2#

    太好了,谢谢
    监理检测论坛-监理检测人交流的天地。bbs.3c3t.com
    TOP
    3#

    多谢楼主分享,太感谢了
    TOP
    4#

    有答案就更棒了
    一生何求
    TOP
    5#

    楼主真是有心人,好东东大家分享,不胜感激!赞赞!
    TOP
    6#

    很好!
    TOP
    7#

    word文件在此,有需要的下载!!!!!!!!!!!!!!!
    2011.6月检测考试.doc (, 下载次数:309)

    doc(2011/7/6 12:47:38 上传)

    TOP
    8#

    真的不堪回首啊,郁闷
    TOP
    9#

    不错啊,可惜的是没有答案啊!~
    TOP
    10#

    太谢谢了!!!!!11
    TOP
    11#

    谢谢了
    TOP
    12#

    谢谢楼主了,以后能用得着
    TOP
    13#

    如果能把材料的传过来就好了
    TOP
    14#

    高手
    TOP
    15#

    嘿嘿
    TOP
    16#

    谢谢楼主!
    TOP
    17#

    感谢
    TOP
    18#

    楼主英明,你怎么有这么多科的呀?好佩服你!
    TOP
    19#

    楼主好人 是真题
    TOP
    发主话题 回复该主题