监理检测网论坛

首页 » 注册资格考试 » 2024年公路水运试验检测师考试 » 检测考试经验技巧和体会 » 2011年检测考试真题回忆收集中!有重奖!
susuh15 - 2011/6/26 22:12:00
2011年公路检测试验工程师真题

1、简述水泥混凝土配合比设计步骤。
2、半刚性基层透油层渗透深度测试准备,方法。
3、某沥青混合料配合比经过试验验证,除车辙、水稳定性试验不合格,其余合格,分析缺陷原因及处理措施。
4、3.6米弯沉仪支点修正方法。
5、评定无侧限抗压强度。
js_jczx - 2011/6/26 23:18:00
江苏/公路/检师/桥梁
1、钢弦式应变计测试原理
2、锚具、夹片的计算及评定
3、半电池电位法测钢筋锈蚀原理
4、基桩竖向静载试验加载、卸载过程及评定方法
5、半功率带宽法求阻尼比的计算方法
jun2009 - 2011/6/26 23:58:00
广东的··貌似是这样··不记得很清楚·
01-简述重型击实的步骤。
02-W-30 WL45 WP-26 计算和该土是属哪种·
03-贯入试验的重点·
04-无侧限的试验步骤··
莫名G - 2011/6/27 0:11:00
河北省/公路/检测员/
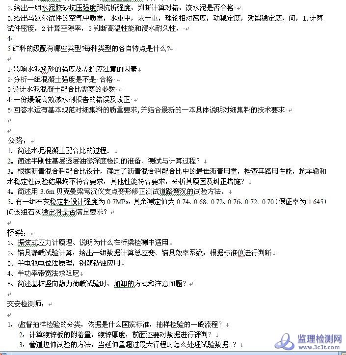
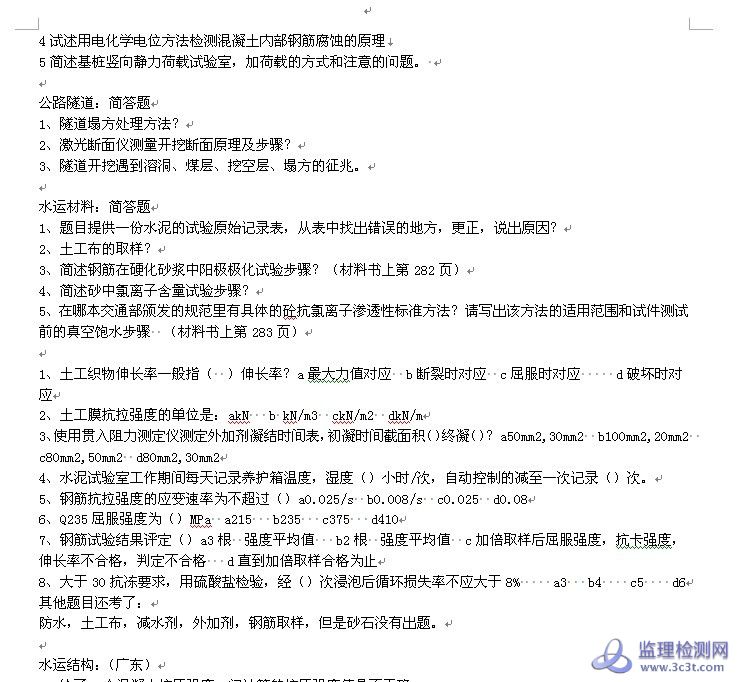
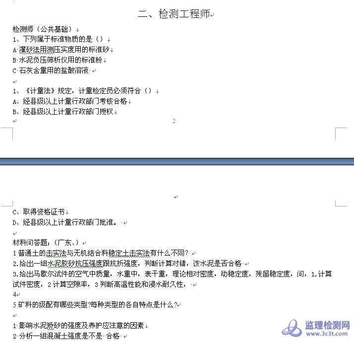
材料:     简单题1、界限含水率有哪几种?其各自的含义? 2、一个施工配合比计算  3、胶砂试件的制作步骤  4、容量瓶法测定粗集料表观密度的步骤    5、吸水率不大于2的马歇尔试件制作方法及计算公式

公路:简答 1、水泥混凝土试件的养护条件  2、好像是马歇尔试件的制作过程3、水泥稳定土的击实步骤(甲法)  4、环刀法现场测试步骤  5、手工铺砂测路面构造深度的试验步骤

桥梁: 简答 1、应用电阻片的组成及工作原理 2、小直径钢筋(钢丝)反复弯曲的步骤及注意事项  3、桩直径和竖直度检测常用的方法,各自特点 4、混凝土中氯离子的检测方法和混凝土的取样方法
                  5、选用一个适当的仪器测定桥梁的挠度(有图表)
广东 - 2011/6/27 1:43:00
原帖由 哎呀 于 2011-6-26 17:38:00 发表
桥梁 试验员
3试述用半功率带宽法计算阻尼比的方法。
4试述用电化学电位方法检测混凝土内部钢筋腐蚀的原理
5简述基桩竖向静力荷载试验室,加荷载的方式和注意的问题。

这是师题
yangsuda - 2011/6/27 5:02:00
材料:(1)无机结合稳定土和土的击实试验有什么不同?
(2)半刚性基层透层油渗透深度的测试步骤?
(3)水泥抗压抗折强度计算?



公路:(1)水泥砼配合比过程?
(2)
(3)3.6米弯沉仪修正?
(4)沥青配合比方面的
(5)二灰土强度计算,判断是否合格?
yuexin888 - 2011/6/27 7:06:00
江苏省检测工程师(桥梁)1.简述振弦式应力计的工作原理并解释其为什么适应桥梁施工控制监控。
2.计算题3.试术用半功率带宽法计算阻尼比的方法4试述应用电化学电位法检测砼内部钢筋锈蚀的原理
5简述基桩竖向静力荷载试验时,加卸的方式和注意问题。
yuexin888 - 2011/6/27 7:07:00
江苏省检测工程师(桥梁)1.简述振弦式应力计的工作原理并解释其为什么适应桥梁施工控制监控。
yuexin888 - 2011/6/27 7:09:00
江苏公路检测工程师:4.半刚性基层透层油渗透深度的测试步骤及计算方法
yuexin888 - 2011/6/27 7:11:00
江苏省检测工程水运材料
1.混凝土的评定计算
gaoym5 - 2011/6/27 8:24:00
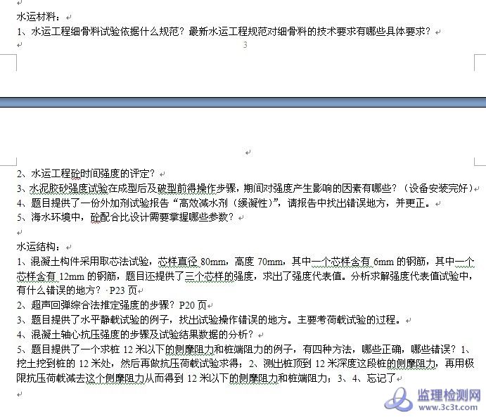
水运材料:计算题混凝土评定;2、用于海水环境混凝土配合比设计应事先收集哪些信息或注意事项;3在实验仪器符合要求时,水泥胶砂强度试验应注意的事项,养护过程中(一直到荷载破坏)应注意的事项;4、给一份外加剂高效减水剂(缓凝性)指出上面的问题;5、水运工程细集料有哪些规范要求,写出最近规范要求的细集料指标。
changkong - 2011/6/27 10:11:00
2011年广东考区
科目:水运结构
级别: 检测员
试题类别: 问答题 1、给了3个混凝土抗压强度,问计算的抗压强度值是否正确
                  2、混凝土试块轴心抗压强度实验步骤
                  3、超声-回弹仪操作步骤
waner19840117 - 2011/6/27 11:11:00
省份:辽宁省
公路/水运:公路
科目:材料
级别:检测员
试题类别:问答题
试题:1.土的界限含水率的定义,分别阐述.
      2.计算题,关于水泥混凝土配比的计算,基本上书上那道计算题会都能答对.
      3.水泥胶砂试件成型步骤.
      4.
         5.小于2%吸水率的马歇尔试件测密度的方法,并写出计算公式.
dali668 - 2011/6/27 11:36:00
2011年云南考区
科目:公路/水运:公路
科目:公路
级别: 检测师
试题类别: 问答题 1、简述混凝土配合比的设计过程。
                  2、3.6米贝克曼梁检测弯沉的支点变形修正。
                  3、沥青路面透油层深度检测的方法和评定方法。
迦楼罗虫虫 - 2011/6/27 16:18:00
省份:山西
公路/水运:公路
科目:公共基础
级别:检测工程师
试题类别:判断
试题:所有的测量结果都是有误差的。(  )
迦楼罗虫虫 - 2011/6/27 16:21:00
省份:山西
公路/水运:公路
科目:公共基础
级别:检测工程师
试题类别:多选
试题:符合正态分布的随机误差有哪些特点(   )A单峰性  B对称性  C周期性  D抵偿性
LHY634390 - 2011/6/27 17:56:00
2011黑龙江省试验检测师
公路大题
1  计算沥青混凝土的密度,空隙率,等,
5  矿料级配有哪些形式
材料大题
1混凝土配合比
2基层透层油的检测方法步骤与计算
3沥青配合比设计中,确定最佳沥青用量后,其它指标符合只有车辙与水稳定性不符合时原因与如何调整
4支点变形的修正
5无侧限评定

材料选择单选
车辙测试的车道上第隔50M作为断面的测试方法
A路面断面法,B激光车辙仪C断面尺法,D量尺(多选)
塑性指数为()用水泥稳定
A9  B10  C19   D20
质量保证资料有
A施工图  B合同  C施工试验资料  D 监理抽检资料
水泥混凝土评定时每批不超过()
A50-80   B80-100  C30-50
沥青路面测试弯沉时的温度是指
A 路基温度  B路面温度C 大气温度  
采用什么方式一定可以减小清静混合料的空隙率
A减小粗集料的公称最大粒径B提高沥青的针入度C降低焦的棱角性D降低矿料的用量
suxue - 2011/6/28 8:40:00
3.6米贝克曼梁检测知距校正的过程
计算题无侧线的评定
混凝土配合比的过程
半钢性基层透油渗透深度测试方法
xiaojinzi - 2011/6/28 17:00:00
第1题:振玄式应变计原理,为何适用于桥涵检测?
第2提:是一个关于预应力钢筋张拉过程当中,应变系数 ?效验系数? 大表格题。很多在此省略。
第3题:半功率节宽法计算阻尼的方法?
第4题:电化学电位法测量混凝土当中钢筋锈蚀的原理?
第5题:基桩静载试验加载方式和注意问题?
某路人 - 2011/6/29 17:46:00
科目: 公共基础  

质检机构人员配置根据所进行的业务范围进行,各类工程技术人员工程师不得少于(A)%。
A: 20                  B: 30                   C: 50                   D:60
实验室应具有安全处置、运输、存放、使用和有计划维护(C)的程序,以确保其功能正常并防止污染或性能退化。
A: 测量系统          B: 测量数据         C:测量设备         D:校准设备
小秉 - 2011/6/29 21:58:00
广东省,公路检测师多选题:平整度的测试设备分为(断面类)和(反应类)两大类。沥青混合料在进行密度试验时可采用(水中重法)、(表干法)、(蜡封法)、(体积法)。
小秉 - 2011/6/29 22:08:00
广东省,公路检测师单选题: 沥青稳定碎石应用于公路路面基层,属于(      )基层。粒料类、刚性类、柔性类、半刚性类 答案为  C
杏树 - 2011/6/30 8:42:00
公路试验员(公路)混凝土抗拉试验强度达到()以上用标准试件?
A:C30
B:C40
C:C50
D:C60
ppuu - 2011/7/1 9:38:00
隧道  员

1.隧道开挖质量的评定。
2.用水准仪观测拱顶下沉,给出第一、第二次观测数据。问拱顶位移的数值和方向。
3.防水板焊缝的检测方法、步骤。
4.超前地质预报的方法。
5.检测混凝土缺陷的方法。
zxl1234 - 2011/7/3 0:24:00
游离氧化钙和游离氧化镁的判定界限是:5%、  10%、  15%、 20%。
613916 - 2011/7/3 9:45:00
2011年公路  简答题
  1、铺砂法测路面构造深度
  2、简述马歇尔试件的制作方法
  3、简述无机结合料稳定材料击实试验方法(甲法)
  4、环刀法测路基密度
  5、最后一题我没记错的话就是  测混凝土立方体抗压强度
caoqian1983 - 2011/7/4 13:47:00
自己结合网上及各位同仁,我朋友的考试资料,总结的。

附件: 0001.jpg
caoqian1983 - 2011/7/4 13:49:00
自己结合网上及各位同仁,我朋友的考试资料,总结的。

附件: 0001.jpg
caoqian1983 - 2011/7/5 9:01:00
综合以上同仁,和本单位考试人员总结。

附件: 0001.jpg

附件: 0002.jpg

附件: 0003.jpg

附件: 0004.jpg

附件: 0005.jpg
caoqian1983 - 2011/7/5 9:06:00
word在此,请有需要的下载。

附件: 2011.6月检测考试.doc
123
查看完整版本: 2011年检测考试真题回忆收集中!有重奖!